como enfocar objetos en vista camara
lunes, 30 de diciembre de 2013
domingo, 29 de diciembre de 2013
como crear normal map con pixplant
hola,en este tutorial veremos como crear un nirmal map en pixplant a partir de una imagen
Etiquetas:
blender,
español,
normal map,
tutorial
viernes, 27 de diciembre de 2013
como aplicar normal maps en blender 2.69 cycles
en esta ocasion muestro una manera de aplicar un normal map con CYCLES en blender 2.69
el normal map solo da la impresion de tener relieve aun cuando la superficie del objeto sea lisa
descarga el archivo blend que utilize en el tutorial
pesa 25 mb por las texturas
descarga la textura diffuse desde cgtextures solo registrate es gratis y descarga la de resolucion 1600*1045
descarga el normal map desde mega
si tienen algun problema con los links por favor aganmelo saber.
como asignar normal maps a objetos en blender (render interno)
el normal map a diferiencia de los bump maps no necesita poligonos para tener calidad,el normal map solo es una textura que se vale de luz para dar mas detalle a la superficie de un objeto,es muy usado en videojuegos ya que se puede aplicar a objetos low poly y asi dar mas detalle,tambien lo puedes utilizar en animaciones
es mas dificil crear los normal maps,y es mejor crearlos con algun programa como crazy bump o pixplant pero con el inconveniente de que son de pago, pero crazy bump tiene un version trial de 1 mes,
personalmente utilizo pixplant
descarga este archivo blend
texturas diffuse y normal map
Etiquetas:
blender,
blender render,
español,
normal map,
tutorial
jueves, 26 de diciembre de 2013
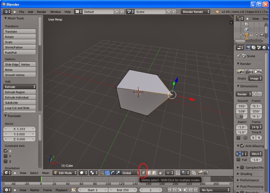
empezar a modelar en blender,caras,orillas y vertices
empezaremos a modificar el cubo,ya estando en edit mode(modo edicion)selecciona de la barra de abajo vertices
es el cuadro de la izquierda, para seleccionarlo solo da click derecho ,para seleccionar algun vertice da click derecho sobre alguno de los puntos,una vez seleccionado el vertice podras arrastrar con los ejes
que estan representados por las flechas de color azul,verde y rojo.
para arrastrar con los ejes solo coloca el puntero del raton sobre el eje da click izquierdo y arrastra hacia la direccion del eje,utilizando los ejes es mucho mas preciso
tambien podras arrastrar libremente presionando la tecla G y despues mover el raton para la direccion deseada.
para seleccionar orillas(edges) solo da click en el cuadro de enmedio
el cubo tiene 12 orillas
para seleccionar caras da click en el cuadro derecho
por ejemplo el cubo esta formado por 6 caras
de esta manera podras empezar a dar forma a el modelo que deseas crear
Etiquetas:
blender,
español,
modelado 3d,
tutorial
empezando en blender, añadir primitivas geometricas
para empezar a crear un modelo lo primero sera añadir las primitivas geometricas
domingo, 22 de diciembre de 2013
tip enfocar en vista camara
breve video de como enfocar tu ecena en vista camara,por defecto no viene activada la opcion por eso es necesario activarlo
Suscribirse a:
Comentarios (Atom)




